• 欢迎光临!
广东资讯在线
广东资讯在线
  • 首页
首页包含"商业地产"标签的文章
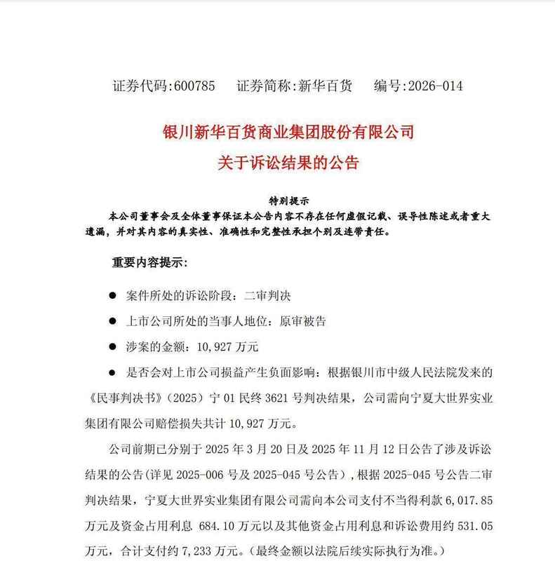
十年租赁纠纷终审落定,新华百货赔偿义务确立;后续债务抵销机制启动,实际影响待明朗。

十年租赁纠纷终审落定,新华百货赔偿义务确立;后续债务抵销机制启动,实际影响待明朗。

新华百货与宁夏大世界实业集团有限公司之间的房屋租赁合同纠纷,历经十余年曲折,终于在近期迎来终审判决。这一案件源于双方对商业物业交付标准的长期分歧,牵涉多轮诉讼与执行程序,反映出商业租赁领域常见的复杂性...
admin666ss股票财经2026-04-090
    随机文章
    • 黄金暴涨兄弟们快来看6300美元在招手
    • 技术变革下的焦虑与破局:阿里巴巴AI战略重构的深度洞
    • 悬赏对峙加剧;美伊情报博弈升级;新领袖健康引关注。
    • 化工行业期货股票双双大涨!社保基金重仓7只机构重点关
    • A股迎来利好消息六部门集体发声-利好消息叙事型
    • 霍尔木兹海峡实质性停航-40艘超级油轮被困波斯湾全球
    • 好规划绘蓝图,高效执行铸稳定;中国机遇由此清晰可见。
    • 银行理财“换锚”进行时业绩比较基准转向指数化_2
    • 软银PayPay赴美IPO估值134亿_小题大做型
    • 中德汽车合作进入蜜月期_叙事型
    • 四川父亲买短途车票进站帮女儿扛行李感动全网默默付出引
    • 央视3·15晚会曝光乱象后;各地监管部门迅速行动;涉
    • 热气腾腾的中国年|成都很“甜”:一“村糖”,粘万象
    • 两会特稿丨“创新是引领世界发展的重要动力”——中国携
    • 迈瑞医疗:业绩复苏,增长可期,预测一季度净利润26.
    • 全国人大代表周燕芳:建议探索建立新就业群体专项年金,
    • 议员报告:英国孕产服务辜负了太多家庭
    • SpaceXIPO古人智慧解读仰望星空
    • 人形机器人概念股
    • 国乒男队后备力量分析林诗栋能否成为下个马龙
    网站分类
    • 新闻
    • IT技术
    • 企业服务
    • 体育新闻
    • 娱乐新闻
    • 情感心理
    • 影视小说
    • 游戏攻略
    • 股票财经
    • 汽车科技
    • 手机评测
    • 家电市场
    • 时尚用品
    • 文化旅游
    • 房产家居
    • 教育招生
    • 健康养生
    • 书画藏品
    随机标签
    • NADH(1)
    • ATFX(2)
    • 12.5(1)
    • 招商引资(1)
    • 恶性循环(1)
    • 风险控制(1)
    • PJM(1)
    • 克里斯(1)
    • 134(2)
    • 整治内卷(1)
    • 华润微(1)
    • 产业投资(1)
    • 得益于(3)
    • ChatGPT(2)
    • 碳酸锂(4)
    • WBD(2)
    • 市场化(4)
    • 暂停状态(1)

    主营业务

    本站长期提供以下服务:

      V6SEO优化系统技术支持.网站地图

    联系我们

    有合作等事宜,可联系我们:

      Copyright2002-2024by红景城煜科技(沪ICP备2023011384号-10).AllRightsReserved.

    关注交流